Instance Verification Kit (IVK)

spin lock @ [90853+39+/linux-3.19-rc1/drivers/usb/dwc2/gadget.c]
Instance Signature: lock

The Matching Pair Graph:


Function Name
Control Flow Graph (CFG)
Events Flow Graph (EFG)
Source Correspondence
dwc2_handle_common_intr [14167+23+/linux-3.19-rc1/drivers/usb/dwc2/core_intr.c]
dwc2_handle_otg_intr [3784+20+/linux-3.19-rc1/drivers/usb/dwc2/core_intr.c]
dwc2_handle_session_req_intr [9748+28+/linux-3.19-rc1/drivers/usb/dwc2/core_intr.c]
kill_all_requests [51567+17+/linux-3.19-rc1/drivers/usb/dwc2/gadget.c]
s3c_hsotg_complete_in [43693+21+/linux-3.19-rc1/drivers/usb/dwc2/gadget.c]
s3c_hsotg_complete_request [31404+26+/linux-3.19-rc1/drivers/usb/dwc2/gadget.c]
s3c_hsotg_disconnect [52417+20+/linux-3.19-rc1/drivers/usb/dwc2/gadget.c]
s3c_hsotg_ep_dequeue [67407+20+/linux-3.19-rc1/drivers/usb/dwc2/gadget.c]
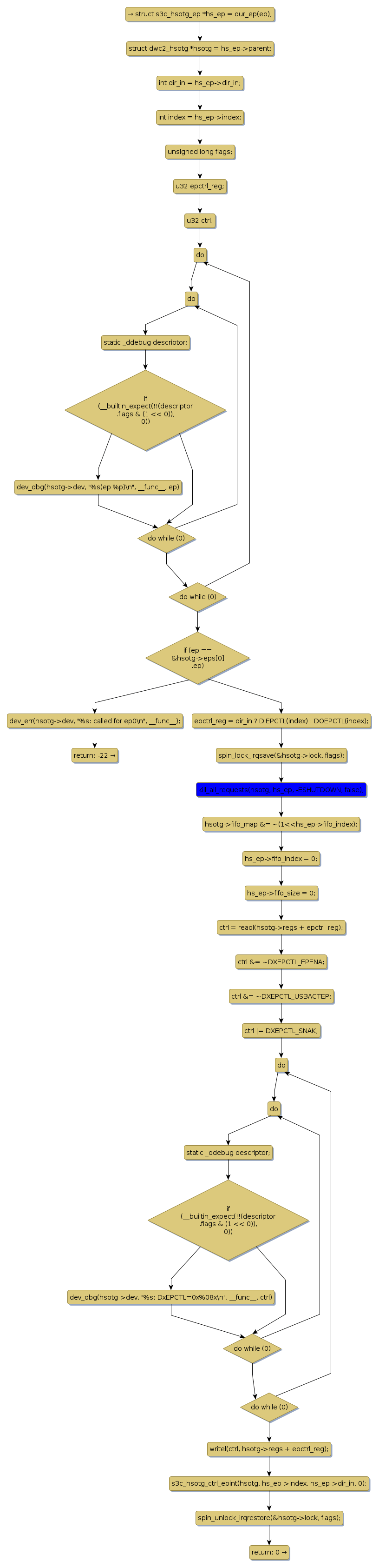
s3c_hsotg_ep_disable [65818+20+/linux-3.19-rc1/drivers/usb/dwc2/gadget.c]
s3c_hsotg_epint [46258+15+/linux-3.19-rc1/drivers/usb/dwc2/gadget.c]
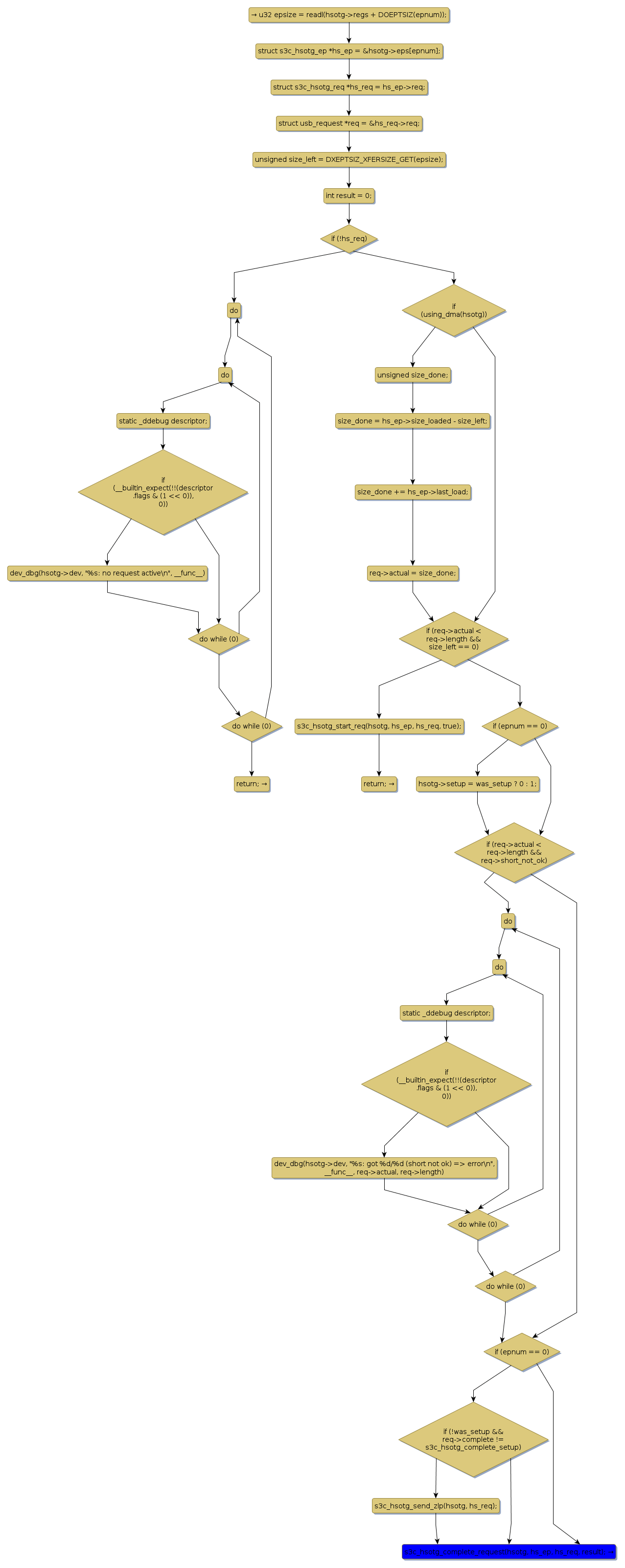
s3c_hsotg_handle_outdone [35971+24+/linux-3.19-rc1/drivers/usb/dwc2/gadget.c]
s3c_hsotg_handle_rx [38795+19+/linux-3.19-rc1/drivers/usb/dwc2/gadget.c]
s3c_hsotg_irq [58708+13+/linux-3.19-rc1/drivers/usb/dwc2/gadget.c]
s3c_hsotg_suspend [90614+17+/linux-3.19-rc1/drivers/usb/dwc2/gadget.c]
s3c_hsotg_udc_stop [74112+18+/linux-3.19-rc1/drivers/usb/dwc2/gadget.c]